摘 要:在現代化和全球化的背景下,新樓盤住宅社區表現出明顯的現代性特點,但混合了前現代性和後現代性的特點。居民生活高度個體化,個體選擇自由增加,個體與社區之間不再是固定的、長久的、緊密的關係,更大程度上是流動的、短暫的、鬆散的關係,社區共同體更多是消費意義的聚合地,個體更易於脫嵌於社區。在住宅商品化程度不同的社區內部,國家、市場、社會三種力量對比有所不同,各方採取積極行動,重新建立個體與個體、個體與群體、群體與社區之間等多層次的聯結,對於社區共同體發展尤為重要。
關鍵字:脫嵌 再嵌 現代性 社區治理
至2024年1月,我國大陸地區城鎮化率超過60%。在大量的人口向城市聚集的同時,城市快速擴張,房地產行業發展迅速,新型樓盤發展而來的住宅社區治理越來越受到關注。對於新型住宅社區來說,社區是基於商品房買賣及居住而形成的社區,居民生活方式正發生前所未有的改變,比如現代化交通的發展使得居民的生活空間和職業活動空間分離日益常見,網絡經濟的發展使得時間空間越來越分離,個體化的發展使得家庭成為越來越獨立的生存空間。由於新型住宅社區是土地和住宅商品化發展過程中的產物,它既不同於傳統農村社區共同體的經濟社會文化基礎,也不同於單位制式職工住宅大院的社會主義傳統,社區治理所依賴的黨政資源、社區經濟基礎、文化傳統、社區能人等迥異於過往。在推動這類社區發展過程中,一方面,新樓盤社區居民與其他居民一樣,充滿了對美好生活的嚮往;另一方面,國家治理能力現代化進程下,社會主義國家仍然需要面對新時代基層政權建設的議題。這樣一來,社區成為居民日常生活世界和國家系統交匯點,現代性的問題呼之欲出。
為了進一步解析新樓盤住宅社區治理內在的特點,本文基於廣東省廣州市和佛山市社區治理創新實踐的經驗,嘗試運用吉登斯有關現代性動力機制和烏托邦現實主義的分析框架來對這類住宅社區特性及治理著力點進行分析,以充實及反思社區治理的哲學社會理論基礎,並將通過此知識的反思性運用於社區治理實踐。
需要說明的是,本文所關注的新型樓盤住宅社區,是指興建於2007年前後,是由房地產商開發並售賣,有明確的產權歸屬,通常有明顯的地理邊界及名稱。此類住宅社區有不同的亞類型,比如根據市場價位區分為高檔、中產階層及基層群眾住宅社區,後者如解困救濟或福利保障型住房,如較早的廉租房或經濟適用房或限價房等;根據產權歸屬分為私人所有、政府所有、政府與私人共有等。之所以選擇2007前後興建的住宅社區,是考慮到我國《物權法》於2007年頒佈並實施,住房產權明晰。
一、研究問題
本文關注新樓盤住宅社區社會發展中現代性的內在特質,圍繞以下兩個問題進行分析:
1、這類住宅社區社區發展中現代性動力來源是什麼?個人與地方之間的脫嵌是如何發生的?
2、在社區治理能力現代化進程中,如何重建個人與個人、個人與群體、群體與群體、群體與社區等多層次的聯結,實現個與社區的再嵌入?
圍繞這兩個問題,本文利用現代性的動力機制分析住宅社區社會性特質,分析這類住宅社區治理的著力點,討論社區發展中反映出來的國家、市場和社會三者之間關係的動態變化。
二、研究方法
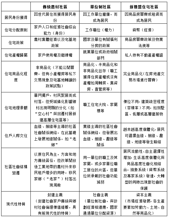
本文主要採用兩種研究方法,分別是個人日常生活志和比較法。一是個人日常生活志,其方法來源於民族志,通過對個人的生活世界進行觀察、記錄、體驗,試圖從個人特定的生活經歷及周遭人群的共同遭遇來反思社會構成。作者於2020年1月至10月,在廣州市開發區某新樓盤住宅社區生活,積累了該類社區居住空間的日常生活體驗。該住宅社區第二期於2016年建成,由房地產商成立的物業管理公司統一進行管理,線上線下結合開展服務。整個社區實施封閉社區管理,每棟樓有一個物業公司員工擔任管家。二是比較法,本研究比較廣佛地區部分新樓盤住宅社區與傳統鄉村社區、單位制社區三類社區的內在特質,反思由此呈現出來的現代性進程。
三、文獻綜述
在社區治理興起中,國外的研究比較突出的是第三條道路思潮對社區治理的影響,社區治理責任從國家轉移到公民,積極公民的討論成為熱點。國內政治學界和社會學界將社區治理放在中國國家整體治理框架下,來探討新時代基層政權建設以及社區協商民主發展(劉建軍,2016;李強,2017;俞可平,2018),但當前的文獻較少把現代性與社區治理結合起來。在全球化背景下中國社會發生了深刻的變化,新樓盤住宅社區作為土地商品化(徐江,2011)和住宅商品化(陳怡玲,2013)的產物,其社區社會構成不同於傳統社會,如果將國外有關現代性的思考與中國社區社會變遷結合起來,那麼現代性為社區治理開闢了思考空間。
(一)社區治理與第三條道路
Nike J.Fox(2008)運用葛蘭西有關霸權和同意的概念來分析治理(governance)過程中不同利益相關者之間同意的形成,認為治理的藝術是維持廣泛的同意(broad consent),利用衝突、管理聯盟和權衡成本收益來維持同意,而且同意的實現是一個積極的過程,是從多個社會行動者和集體中獲得同意的過程。Andrew Wallace分析新工黨採取的第三條道路對社區治理的影響。Mia Arp Fallov(2010)對比了英國與丹麥社區復興的政策及項目的區別,討論積極社區(active community)和積極公民(active citizenship)的經驗,指出作為兩個國家作為能力建設的鄰里復興(neighbourhood regeneration)是第三條道路(the third way)的不同版本,認為鄰里復興的責任都從國家轉移到公民,國家通過掌握資助、設定標準等加強了控制,而居民並未實質性的參與。Kai Eriksson(2012)認為在第三條道路影響下,由於新技術應用(電子政府)對個人及政府的影響,由個人而非專家進行知識生產,但同樣認為政府責任收窄,責任從政府轉向個體及社區。Mike Ravo等研究臺北社區治理特徵,認為邊緣化的居民未參與到社區治理中,而且多元化參與主體因缺乏一個協調者而使協調很難。Ling Hin Li以香港一個中產階級社區為例,分析房地產開發商成立的物業公司如何與資本結合對社區有實際的控制權,指出業主參與的薄弱。
中國大陸社會發展進程同樣遭遇到現代性的進程。在全球化和住宅商品化的時代,一方面,居民個人隨時可以通過拋售或購買房產來拋棄或獲得某一住宅社區居民身份,以及個人或家庭移居其他地區或國家更為便捷,個人在社區生活中的嵌入程度不同於過往,而且社區生活共同體的基礎發生了變化,比如社區文化傳統傳承、價值認同、社區規範及行為約束等。另一方面,即使居住在社區的居民,信息技術和交通條件的發展極大了改變了居民所處的傳統的時空結構。
(二)現代性的動力來源及其制度維度
吉登斯認為現代性(modernity)起源於西方的制度性轉變,民族國家和系統的資本主義生產對現代性發展特別重要。但因現代性的根本後果之一是全球化,故從全球化傾向而論,現代性不一定是西方化的。另一方面,現代化反映了世界相互依賴的形式和全球性意識,討論和處理這些問題的方式將不可避免地會用到源於西方背景的概念和策略[1]。
吉萊斯皮認為,要成為現代的,就要自我解放和自我創造,現代不僅要存在於歷史或傳統之中,而且要創造歷史[2]。馬克思.韋伯認為社會現代化是目的理性行為的制度化,其動力主要來自管理型國家和資本主義經濟。它們最初使個人從前現代或早期資產階級社會的共同體當中解脫出來,最後變成了“鐵屋”。個人獲得的是“規訓中的自由”,其構成存在上的挑戰,表現為自由喪失和意義喪失。哈貝馬斯在反思理性選擇理論和系統理論兩種傳統[3]後,認為現代性的自我理解表現為理論的“自我意識”、針對一切傳統的自我批判立場、“自我決定”和“自我實現”的道德觀點和倫理觀念。
吉登斯將與現代時期有關的歷史發展的斷裂稱之為現代性的斷裂[4]。他認為,現代性以前所未有的方式,把我們拋離了所有類型的社會秩序的軌道,從而形成了其生活形態。現代性“指社會生活或組織模式,大約十七世紀出現在歐洲,並且在後來的歲月中,程度不同地在世界範圍內產生著影響[5]”。現代性動力有三種主要來源,分別是時空分離、脫域(即脫嵌,disembedding)機制的發展、知識的反思性應用。脫域是社會關係從彼此互動的地域性關聯中,從通過對不確定的時間的無限穿越而被重構的關聯中“脫離出來”[6]。吉登斯認為現代性的制度維度包括四個方面,分別是資本主義、工業主義、監督、軍量力量[7],併發展出兩種相對立的後果,即現代性的具有嚴重後果的風險和樂觀的後現代秩序。吉登斯反對社會進化論的觀點,認為歷史並沒有目的性[8]。而且,知識被反思性運用於系統再生產的那些條件,從而內在地改變了它原初所指涉的氛圍,即雙向闡釋過程中社會知識的循環[9]。由此可見,未來是不斷地建構又不斷地被解構的過程。
西方社會學者對於現代性的看法各有不同,但基本都認為現代性是資本主義發展的產物,而且隨著資本主義從工業化大規模的生產方式轉向靈活性更大、不確定性不斷增加的存在方式,現代性經歷了變化,即從沉重的現代性發展到輕快的現代性(鮑曼,1999)。Mike Ravo等針對地方出現紳士化(gentrification)的現象,他指出現代性的兩個階段。第一現代性是指有相對嚴格的社會角色和組織集體性的民族國家階段;第二現代性是指行動者的卓越和有關社區的新思考架空了國家形式,這個現代性被描述為世界主義(cosmopolitanism),即生活在一個全球化時代,出現對政治偏見和政治哲學的跨國認同,並提出“脫嵌的個人”(disembedded individualization)(2011)。隨著中國越來越深地捲入全球化,中國商品化住宅社區同樣經歷著這種變化。
(三)再嵌入與團結資源
吉登斯將現代性比喻為“一個怪物”,認為現代性是一個“馬力巨大又失控的引擎,作為人類集體我們能夠在某種程度上駕馭它,雖然它咆哮著試圖擺脫我們的控制,而且能夠把自己也撕得粉碎。”吉登斯闡述了現代性的現象學[10]之後,提出激進現代性,以挑戰後現代性的現點[11],認為再嵌入是“重新轉移或重新構造已脫域的社會關係,以便使這些關係(不論是局部性的或暫時性的)與地域性的時--空條件相契合[12]。”“信任關係是與現代性相關聯的擴展了的時-空伸延的基礎”,一是對體系的信任,依賴非當面承諾[13],二是對個人的信任,依賴當面承諾。“交匯口是非專業性個人或團體與抽象體系的代理人之間的連接點。它們既是抽象體系的薄弱環節,又是信任得以維繫或建立的交叉點。”吉登斯提出激進現代性[14],提出“烏托邦現實主義”的四個維度,即生活的政治與解放的政治、地方的政治化與全球的政治化。“現代性內在地是指向未來的,它以如此方式去指向‘未來’,以至於‘未來’的形象本身成了反事實性的模型[15]。”
與吉登斯的分析類似,貝克夫婦認為,個體化[16]的面孔是雙重的,體現為“不確定的自由”,不同於“規訓的自由”。高度個體化的社會通過以下三條整合的道路都失敗了,分別是價值整合、物質利益和制度依賴、國家民族整合,提出了第四條整合的可能性,即人們在面對生命中的重要挑戰時必須能被成功動員與激發,在舊有的社會性正在“蒸發”的地方,必須對社會進行再造。哈貝馬斯認為,“‘個體化’的壓力使他們同時要去發現和建立新的社會規則,獲得解放的主體擺脫了傳統的角色,他們必須依靠自己的交往努力來建立新的強制性規範[17]。”隨著話語的制度化,合理化的生活世界擁有了自己的機制,可以建構起新的強制規範和規範制度。在生活世界領域中,“合理化”並沒有堵死團結的源頭,而是在老的團結資源失效的情況下開發出新的團結資源。
本文把激進現代性看作是社區治理之再嵌入或重建社會結構的哲學基礎。新樓盤住宅社區居民來自五湖四海,脫嵌於傳統的地方情境,沒有現成的團結資源可依賴,需要開發新的團結資源,尋找抽象系統和生活世界的交匯口,建立與新的時間-空間相契合的新的社會關係,重建信任關係,降低個體所處生活世界的風險和社會失序的風險。
四、研究分析
從現代性的制度維度來看,新樓盤住宅社區反映出資本主義、工業主義、監督和軍事力量的特質。首先,這類住宅社區本身就是資本化和商品化的產物。其次,以現代性以高層建築為例,住宅的實用性超過審美性,出現住宅社區的標準化或麥當勞化,具有明顯的工業社會的特徵。再次,權力部門對線民的監督也無所不在,缺乏對線民隱私的保護,缺乏權力部門和線民之間的利益制衡機制。這些都有可能會造成信息濫用。最後,軍事力量體現在這類住宅社區的發展以國家暴力機構作為後盾。比如,對於征地或拆遷安置型居住社區的利益問題,通常情況下居民與政府之間更多的是一種有相當限度的討價還價的關係。但是,現代性的反思性提供了社區降低“脫嵌”導致的風險的可能性。下文從住宅社區的現代性動力機制和現代性特質進行分析,探討社區“再嵌”的可能性。
(一)新樓盤住宅社區發展之現代性動力機制分析
對於新樓盤住宅社區來說,其所處的外部環境(比如住宅社區鄰近區域的社會特點、交通情況等)和內部環境(比如不同代際的居民在社區生活中價值觀念或生活習性形成過程及表現可能有所不同),現代性發展中遇到的挑戰有所不同。對於這類社區的社會特質來說,現代性的動力來源與克服現代性的局限同時並存。以下從現代性的三個動力來源來分析社區特質。
1. 時空分離及時空再嵌
同類價位的住宅社區在建築外觀、居民的消費能力及消費風格、生活方式等方面較為相 似,社區空間設計及社會交往超越了具體的建築本身。現代性把居住社區的傳統地域特徵掏空,居民脫嵌於地域情境。也就是說,居民的日常生活與所處的地方社會環境之間處於“脫嵌”的狀態。但是,現代性的快速發展也使時空再嵌成為可能。比如,互聯網絡技術的發展,網絡經濟發展迅速,線上的信息連接與線下的實物傳遞(快遞業)已成為居民日常生活一部分。可見,遙遠的時間--空間可以嵌入當下的生活中。
還有一種時空分離的情形,即“洗腳上樓”的農民轉變為居民後,與過往的社區傳統生活方式之間發生斷裂。城鎮化發展中,大城市擴張迅速,土地的商業價值增值明顯,居民的住宅形態發生了變化,比較突出的有兩類:一是城中村改造,二是對大城市周邊農村土地進行征地開發房地產。對於城中村居民來說,住宅大多由原來的單家獨戶變成密集的高樓大廈,形成新樓盤住宅社區。對於之前以務農為生的原住民來說,之前習以為常的生活方式被新的生活方式取代,個人或群體遭遇到現代性的斷裂,個體的本體安全感和存在焦慮感所依託的對象發生變化。但是,新的社區有可能通過社區再造,比如通過龍舟賽、宗祠活動、地方文化節日等復興社區文化傳統,發展社區慈善福利事業延續社區共濟傳統,維繫社區人際交往網絡。這樣一來,傳統的時間--空間嵌入當下的生活,並延伸到以後。
2. 抽象系統與具象系統
吉登斯將現代社會中符號系統和專家系統稱為抽象系統,這種系統所發展出來的信任依賴於非當面承諾,這就有可能將人的理性與情感剝離。也就是說,抽象系統的穩定運作是基於明確無誤的科學理性、官僚體系和倫理規則,是以確定性為特徵,並不受情感或直覺驅使。但是,抽象系統所依賴的知識體系並不非常完備的,而且與人相關的知識本身具有反思性或循環性。若按激進現代性的觀點來思考,行動者需要通過積極實踐或行動來對現實加以改造,創造未來。
對於社區居民來說,日常生活無時無處不在抽象系統包圍中,被外界商業主義和權力主義宰製,但社區居民並不是完全泯滅於抽象系統中,而是積極應對生活中出現的挑戰,並有目的有選擇地創造某些社會聯結,以此觸發親友、鄰里或朋友等當面承諾的發展,降低社區生活日益個體化的風險。而且,抽象系統內部孕育了具象系統的發展,比如專業化的社區工作者,以職業化、制度化的方式來促進居民之間的團結。促進居民團結的方式,比較常見的是鼓勵社區社會組織發展、開展融黨政宣傳和居民娛樂一體的節假日睦鄰活動等。但是,由於社區發展的現代性和後現代性同時並存,甚至在規訓的自由與解放的自由之間,往往難以區分,這反映了社區日常生活的政治性。
3. 知識的反思性應用與交匯口
知識的反思性強調當下的知識及其實踐會改變未來。在對“現代性”這個怪物的駕馭中,激進現代性需要找到抽象體系與日常生活中的知識能力的交叉點,實現對知識的再佔有。在與傳統社區相比變化了的社區中,社區是一個抽象系統和日常生活相遇或交匯的空間。街頭官僚,比如社區居委會工作人員或社會工作者等社區工作者、基層醫生、社區領袖等在社區街面經常出現的官僚或技術代言人,可以作為聯結點的作用,即他們本身就是一個抽象體系與日常生活中的知識能力交匯口或交叉點。
首先,對於政府管理體系來說,在官方表述體系中,基層服務要做到打通“最後一米”,這正表明了龐大的權力結構體系與居民日常生活之間的銜接,否則權力體系處於一種懸浮的狀態,將政府政策為中心的運作體系轉化為居民的視角。以政府頒佈的各式養老政策為例,有需要的居民未必能夠知曉或運用這些政策文本,若社區工作者從居民的視角將這些政策資源彙編成冊並以居民喜聞樂見的方式加以宣傳的話,政策文本(符號系統)與日常生活之間的交匯口就建立起來了。
其次,對於技術體系(如專家系統)來說,抽象的或高高在上的專業知識與一般人的日常生活體驗可以建立一個交匯口。以慢性疾病的控制為例,一般人很難把握這種疾病的醫學知識,但可以借鑒同類病者的日常生活經驗來加強對這類疾病的預防和控制。比如醫務社會工作者或居民領袖(如志願者)組建病友自助小組,從個人日常生活經驗的角度來建構對疾病的認知及控制,這樣就建立了抽象體系(專業系統)與日常生活中的知識能力(非專業系統)的交叉點。
由此可見,交叉點促進個人與系統之間的聯結,將具有時空分離特徵(非地域性)的抽象體系(政策文本、醫學知識等)轉化為特定時空條件下的生活實踐,從而實現了再嵌入。對於一線社會工作者來說,他或她們本身就是現代社會抽象系統和居民個人日常生活的一個交匯口,一方面是官僚體系或專家系統的組成部分,另一方面進入到居民個人化的日常生活場景中,依賴於具體的社會工作者個人建立起來的有專業界限卻不是“朋友”的助人關係,成為個人信任與非個人紐帶的交叉點,展現出社會工作專業的現代性特質。
(二)三類社區治理之現代性發展程度對比
新樓盤住宅社區與傳統鄉村社區和單位制社區有很大的不同,新樓盤住宅社區沒有現成 的傳統可繼承,居民在當下的社區處於“無根”狀態,社區共同體營造的路徑與前述兩類區別很大,但其特質與其他國家或地區住宅社區發展相比,尤其是實施資本主義制度的地區,則更為趨近。表1對三類社區治理現代性發展程度進行了比較。
從表1的分析來看,在相對短的歷史時間內,當下我國社會發展具有多層次性,同時呈現前現代性、現代性和後現代性的特點,而且這種多層次性有可能疊加在同一個人或同一個家庭中,比如在一個家庭中,祖父母輩是農民,自己這一代移居到城市,子代則完全成長於城市,不同世代成長的社會環境差異極大,比如職業類型、生活來源、消費方式、價值觀念等均不相同。在經濟現代化的同時,人的價值觀念未必現代化,即工具理性的發展與價值理性發展未必能夠匹配,出現現代性的“錯位”或“斷裂”,明顯的表現是個體越來越精於計 算市場經濟下經濟利益得失的同時,但價值認同上卻往往帶有濃厚的傳統社會的特點,像一 個穿著舊袍的現代人,比如部分現代都市家庭中對於男性子嗣的強烈生育偏好。
從另一方面來說,城市的發展使得社會分工日益精細化、專業化,這就使得在社區日常生活世界中抽象系統(符號系統或專家系統)與個人生活的區分與連接逐漸有了明確界線,“理性”與“情感”的區分更清楚。個體擺脫了理性與情感的混同,而且物質的豐裕為個人掙脫這種混同提供了可能性,抽離了源於利益的價值觀的綁架與壓制,個人成為更理性、更個體化的存在,但情感也失去了原來的社會關係網絡依託,這就更需要個人內在的發展,或者借助抽象系統來發展個人內在的意義。個體若不能應對此挑戰,則個人與自己日趨陌生或分離;若能夠應對,則能夠保持個人內在豐富,以及能夠處理與外在系統的相應的互動。
表1 不同類型社區現代性發展程度比較分析

所謂現代性的發展,對於個體來說,需要個人內在世界有更大的自主性與發展可能性,因為沒有上帝可依靠(因科學技術發展,理性的力量增加,當然宗教也許還是可以提供慰藉的),也沒有傳統的混合了價值與利益的“鄉情”來溫暖(現代社會個人甚至放棄家庭,以免因家庭造成對個人自由和自主的傷害,當然家庭也許還是可以提供慰藉的),也沒有超越物質匱乏的後現代社會來保障個體生存無憂。因此,現代性的發展對個人提出了挑戰。對於社會來說,傳統的社會構成或社會制度斷裂,現代性成為一個不斷建構同時又不斷質疑自身且不斷解構的過程。因此,如何有意識或有目的或有意圖地重塑社會,是一個需要個人及群體付出努力的過程,以此能來平衡個體增長的自主性與相應的焦慮感,來降低傳統社會解體帶來的風險,創造新的社會結構。也就是說,在應對現代性的斷裂中,社會中的個體需要重建個人本體性安全與信任機制。
(三)樓盤住宅社區治理之對現代性的駕馭
當前多元共治下社會治理機制中,建立個人與個人、個人與群體、群體與群體、群體與社區等多個層次之間的聯絡,使這些關係與地域時間條件相在契合,從而彌補社區發展所面臨的現代性斷裂,充實“社會”的內在脈絡,以此營造有適度的社會交往、有穩定的情感關聯、促進個體穩定性的社區共同體,促進個體再嵌入社區,以此來減少風險社會中個體及社區發展的危機。
1. 建立多層次的社會聯結,實現社區生活的再嵌入
吉登斯認為“社會”是“社會聯繫”或者“社會關係的一種獨特體系”。從“脫域”到“再嵌入”,正是社會關係從地域性關聯脫離出來又重新回到時空條件已擴展了的地域性關聯中的過程。如前所述,通過“再嵌入”,非當面承諾被當面承諾維繫或轉變。對於新樓盤住宅社區來說,社區精神的內核被架空了,也不存在社區的繁榮或黃金時代,而是嶄新的,有待激發和引導的。這就要求建立新的適宜於社區現代性特質的社會聯結,這種聯結方式混合了“當面承諾”和“非當面承諾”,並通過交匯口來實現生活世界與抽象系統之間的銜接與轉換。其中,社會關係再嵌入的動力來源於兩類風險,分別是高度個體化生活方式的風險和商品化支配下社區運轉的風險。
(1)高度個體化生活方式的風險
對於新樓盤居民人群來說,高度個體化的生活方式伴隨著社會信任關係薄弱的風險。在公共生活與個人家庭甚至個人生活之間保持清楚的邊界,包括地理界限、法律界限、社會交往界限等,個人的生活向家庭內部發展,越來越私密化。個人脫嵌於現實社區情境,但是個人與外界的交往通過互聯網跨越地方限制反而有更大的時空延伸。如果社區治理行動者利用新的時間-空間特點,製造社區生活系統與抽象系統相遇的機會,那麼,新的社會聯結有可能建立起來,實現社區生活的再嵌入。
(2)商品化支配下社區運轉的風險
住宅商品化的後果導致社區運作的內在邏輯以貨幣支配或商品化經濟為主,人與人之間的相互依存主要通過貨幣系統或社會制度等抽象系統。如果個體經濟條件發生變化,比如個人失業、信用破產等,則個人所依賴的抽象系統有可能將個人剝離,個人被經濟世界所拋棄,造成個體化在物質保障、人際交往、存在意義上處於風險狀態,這也是個體焦慮感的來源之一。因此,社區日常生活除了圍繞生活世界商品化運轉以外,還要關注生活世界的社會屬性和哲學屬性。社區的社會屬性再嵌入,在延伸了的時空條件下重建社會互惠共濟取向的社區生活屬性;再造社區生活的哲學屬性,反思及建立社區生活的倫理價值觀,充實和豐富個人內在的存在意義。
另一方面,與新樓盤住宅社區相對應的是傳統社區的發展。當前社區治理界應對傳統社 區衰落的辦法是社區復興或社區再造,而社區復興則借助於抽象系統,從在地化的日常生活 經驗出發,提升社區生活美學層次,重建人與人、人與建築之間的關係,比如聯結具象的建 築載體與抽象的生活意義系統,賦予社區地理空間美學價值,打破居住隔離,延展到社區以 外的人群,從而將社區納入到更廣闊的生活體系中。在保持社區地域文化特質的同時,擴大社區共同體的精神內涵,社區的獨特性與包容度都得到發展,以此來活化社區。這種再嵌入,重塑時間--空間延伸狀態下新的社會關係,個人與群體、群體與群體、群體與社區之間的關係也得以重構[18]。
2. 打通烏托邦現實主義的維度,實現社區治理的再嵌入
吉登斯所談到現代性的兩種後果,選擇積極實踐,而不是實用主義、樂觀主義、悲觀主義、激進捲入[19]等的反應,恰當運用知識的反思性,朝積極的一面行進,而不是朝消極的令人絕望的一面行進。因此,利用現代性的影響因素,在實踐中利用知識的反思性來抵抗現代性單一面向的發展,比如,通過建立權力的制衡或平衡機制來抵抗支配階級的權力單向運作,通過宣導基本價值共識來彌補對立價值帶來的敵意,通過降低未預期的後果的風險來減少風險的破壞性,利用知識的反思性來建立更開放的知識體系。
(1)生活的政治與解放的政治之間關聯
生活的政治與解放的政治可以相互關聯,相互啟發。如果將微觀層次的日常生活世界與宏觀層次的社會結構或社會制度關聯起來,社區社會運動出現。比如生態保護有關社區生活垃圾分類法規立法及實踐推動,反家庭暴力議題中有關反家庭暴力立法及實踐推動,反之亦然。也就是說,生態保護從日常生活做起,女性平等權利運動從家庭生活做起。
(2)地方的政治與全球的政治之間的關聯
如果將地方與全球關聯起來,那麼地方與全球變成相互嵌入,相互轉化。從空間上來說,在社區日常生活中常見的麥當勞速食公司,這種跨國公司的口味出現地方化改造,比如中國大陸地區推出的雞肉米飯、糙米卷等,商業機構來越全球化的同時,也越來越地方化。另一方面,地方的事件經過網絡傳媒,比較容易成為全球化的事件,反之亦然。比如美國總統選舉、球王貝利逝世,“me too”反性騷擾運動在全球化時代的網絡即時傳播,即地方發生的事件更易擴散,而且其影響性更廣。從時間上來說,實踐者對社區治理的意圖或期待內在地存在於當下,即未來是在場的。顯然,現代性的反思性,社區實踐者的認知及行動對社區治理格局有不可忽略的影響,
在此,借鑒吉登斯的“烏托邦現實主義”的概念及維度來思考社區治理的著力點。在新樓盤住宅社區治理中,構建黨建引領共建共治共用社區治理格局,社區治理行動者可以尋找激進現代主義的交匯口,打通烏托邦現實主義各個維度之間聯結的通道,促進多層次的民主參與,宣導行動者通過積極實踐來建立本體性信任,以對抗個體的焦慮感和虛無感,從而實現社區治理的再嵌入。
五、餘論:現代性與新樓盤住宅社區治理之道
本文借助吉登斯現代性動力機制分析新樓盤住宅社區的現代性特質,並嘗試運用激進現代性的分析框架來尋找克服現代性斷裂的途徑。在新樓盤住宅社區治理中,社區是生活的政治與解放的政治交匯的地方,更主要是日常生活的空間,但這個空間浸透了各個層面的力量,表現為國家、市場、社會的力量之間的博弈與合作關係。
(一)國家的力量
為了適應變化的社會結構,應對社會轉型中可能存在的風險,國家通過其代理人加大公共產品和福利服務的供給來穩定基層政權。比如,在社區建立衛生服務中心,為居民提供基礎健康服務;建立社區黨群服務中心,宣傳黨和國家的主張,為居民代辦公共行政管理,利用居民自發團體或專業團體的力量舉辦節假日活動等,活躍社區氛圍,以此密切黨群之間的關係。國家通過社區居委會等在場,並運用一系列符號系統展現,比如黨建方面的文字符號、節假日通過頌揚國家民族情感的群眾文化活動,帶有濃厚的國家印記,以此來強化民族國家的意識,增加國族認可,提高執政黨的社會合法性基礎。
從國家在社區的進場與退場方式來看,通過服務管理來進場,國家力量結合了從上到下以及從下到上的社區治理資源,引導、利用、整合各種力量,解決民生問題,化解矛盾,以此實現長治久安的治理目標。但國家的策略根據情勢的變化時有變化,比如國家通過反壟斷等規範市場的方式,與民眾結合起來對抗資本的力量,或者國家利用資本的力量促進國家經濟的發展,以在整體上改善民生。
(二)市場的力量
市場的力量通過住宅商品化水準及居民的購買力來反映。新樓盤住宅社區根據價位的區別,價位越高,則社區公共服務的商品化程度越高,市場的力量就越大。居民之間、居民與外界的聯結是基於消費而發生聯絡,甚至居民的社區生活圈子,也是因共同消費而發展起來的,比如買菜、養狗、自駕車、會所會員消費等,形成不同的社區交往網絡,具有明顯的階層消費的特點。整個住宅社區也是階層分化過程中消費的產物,比如富人區、中產階級區、普通群眾居住區等。在經濟支配下的日常生活世界,傳統的社區認同因素都居於次要地位,比如地域認同、價值認同、相似的經歷感受等。
從市場在社區的退場與進場方式來看,市場利用貨幣的力量進入社區,將住房作為個體消費品,將社區作為集體消費品。社區的運轉圍繞消費的邏輯開展,這使得居民個體的經濟風險成為壓倒一切的風險。對於個體的安全感來說,收入維持越來越重要,而且社區的社會屬性與價值屬性也是建立在個體的經濟基礎上。在經濟增長時期,個體經濟收入以及國家福利保障持續發展,市場的力量具有很明顯的主導性。但是,在經濟滯緩時期,個體經濟風險加大,表現為個體及社區生活對國家和社會的呼喚。對於日趨個體化的生活來說,個體需要有國家兜底福利政策保障,需要有社區社會支持網絡來共克時艱,而國家和社會的建設並不是一蹴而就的事情,需要有社區日常生活的積累和有意圖的推動。
(三)社會的力量
在新樓盤住宅社區,社區居民自發的團體混合了各色利益動機,比如鬆散的健康娛樂團體,目的在於調節身心健康,而且成員之間試圖保持一定的社會交往距離,成員可自如加入或退出此群體。這與傳統鄉村社區中社會交往空間的緊密程度大不一樣,與單位制社區中工作場所權力關係在社區延伸的特質也有所區別。新住宅社區的居民因住房消費而共同生活,居民認同的對象發生變化,更大程度的民意同意成為新的公共精神或公民性的來源。有一些社區,除了前述興趣團體以外,自助、互助團體、志願服務團體、特定議題關注小組等民主參與社區公共事務的團體陸續出現,但整體上來說,社會力量相對薄弱,社區的公共精神僅有其雛形。新住宅社區可以利用的傳統資源相對弱,這就需要社區治理主體創造規則、發展居民共識,促進居民再嵌入當下的時空場域,甚至通過便捷的互聯網技術擴大至更大範圍的地域,與外界有更寬泛的聯絡。通過再嵌入,社區治理行動者填補現代性的斷裂之處,以降低現代性的風險,比如個體孤立、個體焦慮感、公共產品的短缺等。
從社會在社區的退場與進場方式來看,新住宅社區沒有現成的社區社會交往網絡,而且高度個體化的生活方式本身排斥他人對自己日常生活的入侵,基於地方情境的社會逐漸退出社區生活。但是,高度依賴經濟運轉的社區生活中,個體自主選擇更大的同時風險也更大,需要利用信息技術革命來發展新的社區社會關係網絡,以匹配高度個體化的日常生活,再造社區生活共同體。由此可見,在社區這個日常生活及抽象系統的交匯口,社區治理行動者需要整合社會與國家、市場的力量,共同面對現代化發展的風險。
綜上所述,在現代化和全球化的發展背景下,在住宅商品化程度不同的社區,國家、市場、社會三種力量對比有所不同,各方的角色及職責也隨之變化。新樓盤住宅社區呈現出現代性特點,但同時混合了前現代性的社區遺產,以及正在遭遇後現代性的衝擊。社區居民生活高度個體化,個體選擇自由增加,個體與社區之間不再是固定的、長久的、緊密的關係,更大程度上是流動的、短暫的、鬆散的關係,社區共同體更多是消費意義上的聚合地,個體更容易從社區情境中“脫嵌”出來。借用鮑曼的說法,現代性從沉重的現代性發展到輕快的現代性。社區治理行動者若能採取積極行動,建立個體與個體、個體與群體、群體與社區之間等多層次的聯結,那麼,社區共同體將得到發展,“脫嵌”的個體將有機會再嵌入到時間-空間擴展了的社區情境中。由此可見,在當前語境下,我國建立黨建引領多元參與的共建共治共用的社區治理格局,對於社區發展具有非常重要的意義,但仍需要在理論和實踐上有更多的探索。
參考文獻
[1]劉建軍.居民自治指導手冊[M].上海:格致出版社,2016.
[2]李強等.協商自治、社區治理--學者參與社區實驗的案例[M].北京:社會科學文獻出版社,2017.
[3]俞可平等.中國的治理變遷[M].北京:社會科學文獻出版社,2018.
[4]陳怡玲.臺灣的住宅體系:自由市場和住宅商品化下的居住危機[J].國際城市規劃,2013(4).
[5]徐江、葉嘉安、吳縛龍,王希嘉譯.土地商品化:20世紀90年代以來中國的土地新政與土地開發[J].城鄉規劃,2011(1).
[6]Nick J.Fox and Katie J.Ward.What Governs Governance,and How Does It Evolve?The Sociology of Governance-in-action.The British Journal of Sociology[J],2008 Volume 59,Issue 3,519-536.
[7]Andrew Wallace,New Neighbourhoods.New Citizens?Challenging'Community' as a Framework for Social and Moral Regeneration under New Labour in the UK. International Journal of Urban and Regional Research[J],Volume 34.4,December 2010,805–819.
[8]Mia Arp Fallov.Community Capacity Building as the Route to Inclusion in Neighbourhood Regeneration?International Journal of Urban and Regional Research[J],Volume 34.4,December 2010,789–804.
[9]Kai Eriksson.Self-service Society:Participative Politics and New Forms of Governance.Public Administration[J],2012,90 (3).
[10]Mike Raco,Rob Imrie and Wen. I. Lin.Community Governance,Critical Cosmopolitanism and Urban Change:Observations from Taipei,Taiwan.International Journal of Urban and Regional Research[J],2011 ,35 (3).
[11]Ling Hin Li.Managing Community in Hong Kong-the Political Economy Perspective.Property Management[J],2005,23(2).
[12]安東尼.吉登斯,田禾譯,黃平校.現代性的後果[M].南京:鳳凰出版傳媒集團、譯林出版社,2011.
[13]吉萊斯皮,張蔔天譯.現代性的神學起源[M].長沙:湖南科學技術出版社,2012.
[14]哈貝馬斯,曹衛東譯.後民族結構[M],上海:上海人民出版社,2019.
[15]齊格蒙特.鮑曼,楊渝東、史建華譯.現代性與大屠殺[M].南京:鳳凰出版傳媒集團,2011.
[16]齊格蒙特.鮑曼,歐陽景根譯.流動的現代性[M].上海:上海三聯書店,2002.
[17]烏爾裏希.貝克,伊莉莎白.貝克,李榮山等譯.個體化[M].北京:北京大學出版社,2011.
作者簡介:
顧江霞,女,湖北襄陽人,廣東財經大學公共管理學院社會工作專業副教授,研究方向為社會工作與社會政策。
Dis-embedding and Re-embedding: The Modernity Reflexivity on the Governance of New Commercial Housing Residential District
Gu Jiangxia
Abstract: Under the background of modernization and globalization, the new commercial housing residential district shows obvious modernity characteristics, but it mixes the characteristics of pre-modernity and post-modernity. Residents' life is highly individualized, individual freedom of choice is increased, and the relationship between individuals and communities is no longer fixed, long-term and close, but more mobile, transient and loose. Community is more of an aggregation of consumption meaning, and individuals are more likely to disengage themselves in the community. In communities with different degrees of housing commercialization, the three forces of state, market and society are different. It is particularly important for the development of community that all parties take positive actions to re-establish multi-level connections between individuals, individuals and groups, and groups and communities.
Key words:Dis-embedding Re-embedding ModernityCommunity Governance